1. Resumo do 3º Relatório CMind - Equador
Entre 2012 e 2014, membros do CMind, do Brasil, foram convidados pelo Consejo Nacional Electoral (CNE), do Equador, para prestar assessoria na implantação de um sistema de voto eletrônico e para acompanhar as eleições municipais de 23 de fevereiro de 2014.
A assessoria desenvolveu-se em várias etapas, iniciadas em agosto de 2012, e culminou com testes com equipamentos eleitorais eletrônicos de 2ª e de 3ª geração, de tecnologia argentina, venezuelana e russa, usados nas eleições de 2014 na Provincia de Azuay, na Província de Santo Domingo de los Tsáchilas e na Paróquia de Tumbaco, respectivamente.
O 3º Relatório CMind apresenta um histórico do voto eletrônico no Equador, desde as primeiras experiências com as Urnas Eletrônicas Brasileiras de 1ª geração em 2004 até a eleição de fevereiro de 2014 na Provincia de Azuay.
Destaca-se, também, as condições técnicas, jurídicas e políticas que levaram à rejeição do modelo brasileiro e à adoção de um modelo mais moderno, transparente e confiável de votação eletrônica para os eleitores e para os candidatos.
2. A Estrutura do Poder Eleitoral no Equador
Até 2008, ocorria no Equador uma concentração de funções no processo eleitoral similar ao que ainda ocorre no Brasil. Como os membros do TSE do Brasil, os membros componentes do Tribunal Supremo Electoral (TSE-eq) assumiam tanto o Poder Judiciário quanto o Poder Executivo nas eleições.
Essa afinidade levou a um acordo de cooperação entre o TSE-br e o TSE-eq e no uso das urnas brasileiras nas eleições de 2004 no Equador.
Porém, o fracasso do acordo e do sistema usado em 2006, que levou dois ex-funcionários do TSE-br a terem seus passaportes retidos no Equador, acabou influenciando uma grande reformulação na organização institucional do processo eleitoral equatoriano em 2008, que veio a se caracterizar por uma separação entre a função judiciária e a administração eleitoral.
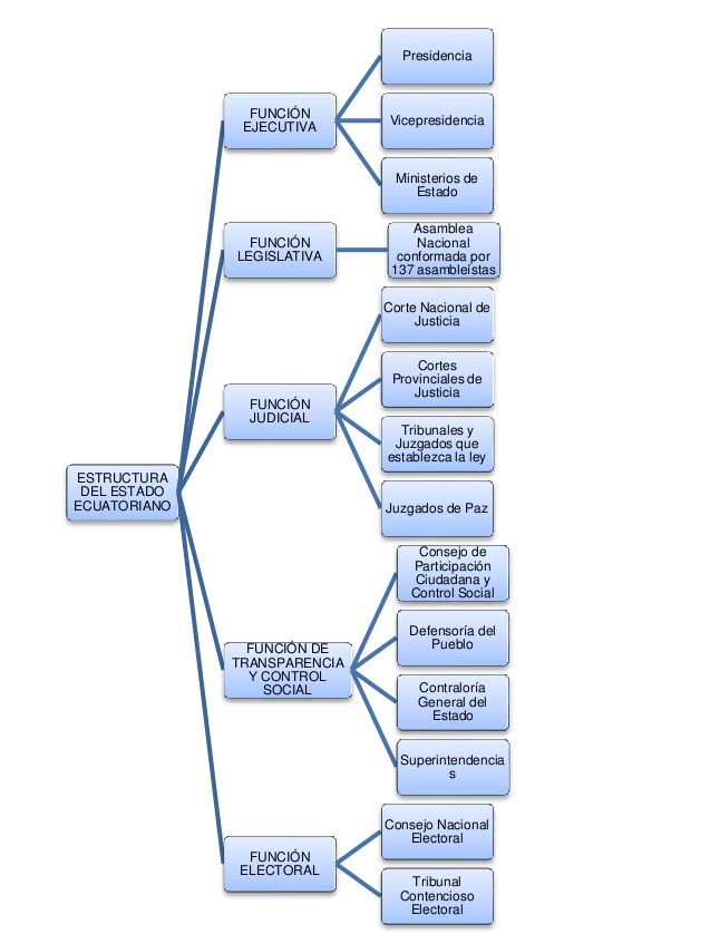
Com a nova Constituição de 2008, o antigo Tribunal Supremo Electoral foi extinto, e o Estado Equatoriano passou a ser constituído por cinco Funções Estatais independentes: o Executivo, o Legislativo, o Judiciário, o Eleitoral e a Função de Transparência e Controle Social, como ilustra o organograma ao lado.
O Consejo Nacional Electoral, CNE, antes um apêndice do antigo TSE-ec, foi elevado a um nível de poder independente e ficou com as tarefas da administração eleitoral.
A função judiciária ficou a cargo do Tribunal Contencioso Electoral (TCE), que não tem competência para julgar matéria constitucional, mas apenas para julgar o contencioso eleitoral, inclusive eventuais ações contra o administrador eleitoral (CNE) criando o necessário controle jurisdicional externo que inexiste no processo eleitoral brasileiro.
E, tal quadro de controle externo ao administrador eleitoral provocou uma reformulação na informatização do voto em direção a uma maior transparência do processo eletrônico de votação.
Por sua inerente falta de transparência, o modelo de 1ª geração das urnas eletrônicas brasileiras acabou sendo abandonado e se migrou para sistemas de 2ª e de 3ª geração, que propiciam níveis de transparência consideravelmente maior.
3. Relatório da Observação Eleitoral em Azuay
O CNE efetuou testes na Eleição Municipal de fevereiro de 2014, com os seguintes equipamentos:

Máquina de auxílio à votação VotAR-MSA argentina, de 3ª geração
Na Província de Azuay, com 610 mil eleitores em 2160 Seções Eleitorais

Urna Eletrônica Smartmatic venezuelana, de 2ª geração
Na Província de Santo Domingo de los Tsáchilas, com 330 mil eleitores em 1200
Seções Eleitorais

Urna Eletrônica da Comissão Eleitoral Central da Rússia, de 2ª geração
Em La Morita, na Paróquia de Tumbaco, com 194 eleitores em 2 Seções Eleitorais
O equipamento venezuelano e o equipamento russo são de 2ª Geração com Voto Impresso Conferível pelo Eleitor. A contagem ou apuração dos votos digitais é feita automaticamente ao final da votação e a auditoria da apuração é feita posteriormente, pela contagem manual dos votos impressos na frente dos fiscais dos Partidos.
Já o equipamento argentino VotAR-MSA, que já havia sido avaliado no 2º Relatório CMind, é de 3ª Geração com Voto Impresso Conferível pelo Eleitor e auditoria simplificada. A auditoria da apuração pelo voto impresso é feita simultaneamente com a contagem dos votos digitais na presença dos fiscais, imediatamente após o encerramento da votação.
Para melhor comparação entre o desempenho dos três tipos de equipamento, o CNE decidiu fazer a auditoria da apuração eletrônica pelo voto impresso em 100% das Seções Eleitorais onde houve voto eletrônico.
No dia da eleição, por volta das 19h30, apenas 2h30 após o encerramento da votação, todos os votos da Província de Azuay já haviam sido apurados - com auditoria da apuração 100% na frente dos fiscais dos Partidos -, os resultados haviam sidos transmitidos e estavam publicados no sistema oficial de divulgação na Internet, detalhados por Seção Eleitoral para viabilizar a auditoria da transmissão dos dados e a totalização.
Esse desempenho supera em muito o que o TSE consegue com suas urnas eletrônicas em eleições no Brasil. Aqui, os fiscais dos partidos não podem auditar a apuração dos votos, que regularmente demora mais de 4 horas, e a transmissão dos dados e sua totalização só pode ser auditada 72 horas depois de publicados os resultados finais.
Na Província de Santo Domingo, onde foram utilizados os equipamentos de 2ª geração, os resultados finais foram transmitidos até às 18h30 mas consistiam apenas de resultados preliminares, antes da auditoria pelo voto impresso. Até o final dos trabalhos de observação às 14h00 do dia seguinte (24 de fevereiro), não se teve conhecimento do encerramento da auditoria dos Partidos sobre 100% dos votos impressos na Província de Santo Domingo de los Tsáchilas.
4. Conclusões e Recomendações do 3º Relatório CMind
Principais Conclusões
A assessoria e o acompanhamento da experiência equatoriana com o voto eletrônico, pelos membros do CMind, levou às seguintes conclusões:
- A separação dos poderes judiciários e administrativos eleitorais, que ocorreu no Equador em 2008, propiciou o surgimento do controle jurisdicional externo ao administrador eleitoral que resultou num ganho significativo na transparência eleitoral.
- Com relação à informatização do voto, tal ganho na transparência levou, em 2014, à adoção de sistemas eletrônicos de votação modernos de 2ª e de 3ª geração, com voto impresso conferível pelo eleitor, totalmente compatíveis com os Princípios da Publicidade, da Inviolabilidade do Voto e da Independência do Software em Sistemas Eleitorais
- Garantiu-se uma eleição eletrônica certificadamente limpa e muita rápida, pois deixa o eleitor conferir o conteúdo do registro digital do seu voto antes de deixar o local de votação; permite aos fiscais de partido auditar os votos sufragados pelo eleitor, garantindo que o voto dado pelo eleitor a um candidato seja exatamente o que foi apurado.
- Na Província de Azuay, os votos foram apurados, a apuração foi 100% auditada voto-a-voto e os resultados foram transmitidos e publicados em apenas 2h30, obtendo um desempenho superior ao que se tem no Brasil em quantidade (tempo do processo) e qualidade (transparência do processo).
Principais Recomendações para o Brasil
Perante essas conclusões, os membros do CMind tem a propor, para que seja adotado no Brasil, as mesmas recomendações que haviam sugerido no 1º Relatório CMind:
- Propiciar separação mais clara de responsabilidades nas tarefas de normatizar, administrar e auditar o processo eleitoral brasileiro, deixando à Justiça Eleitoral apenas a tarefa de julgar o contencioso.
- Possibilitar uma auditoria dos resultados eleitorais de forma totalmente independente das pessoas envolvidas na sua administração, por meio de sistemas de 2ª ou, preferencialmente, de 3ª geração.